Telegram AI全自动翻译客服机器人源码/带视频搭建教程

2025-06-24 源码资源 0 6,051
郑重承诺丨总裁主题提供安全交易、信息保真!
增值服务:
9.9 金币
VIP折扣
    折扣详情
  • 月卡会员

    免费

  • 季卡VIP会员

    免费

  • 年卡VIP会员

    免费

  • 永久VIP会员

    免费

开通VIP尊享优惠特权
立即下载 升级会员
详情介绍

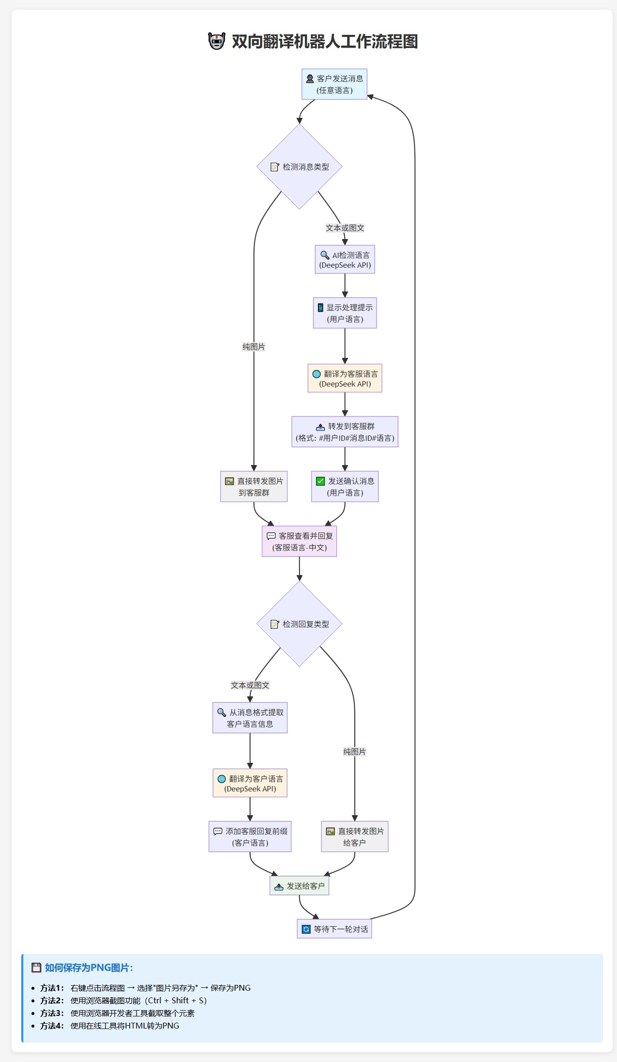
简介:

telegram AI全自动翻译客服机器人源码/带视频搭建教程

功能说明:

1.双向功能,这个不用说
2.将客户消息翻译为客服配置的指定语言,不管客户消息是哪个国家的语言,只要是Deepseek能识别的语言都可以。
3.将客户发送的消息翻译为符合客户国家口语习惯的语言

图片:

付费下载
当前内容需要登录后下载
VIP折扣
    折扣详情
  • 月卡会员

    免费

  • 季卡VIP会员

    免费

  • 年卡VIP会员

    免费

  • 永久VIP会员

    免费

收藏 (0) 打赏

感谢您的支持,我会继续努力的!

打开微信/支付宝扫一扫,即可进行扫码打赏哦,分享从这里开始,精彩与您同在
点赞 (0)

免责需知
1、本站所有资源均来源于网络收集,一切版权©归原作者所有,请保留原版权信息。
2、本站分享仅供参考学习和演示,禁止商用,如需商用,请从正规渠道选择购买正版!使用正版!支持正版!维护一个良好的知识产权环境。
3、内容故是参考与学习,不确保能正常演示,也不包含其中的技术服务。
4、排除在某个功能上存在有其它的BUG或源码残缺的可能,购买后一率不能退款。
5、资源下载不含技术服务,需付费安装请联系客服100元/次。
6、文件储存在网盘,如发现链接或者密码有误,请联系客服。
7、如果付款后下载不了,请提交工单说明,客服会在24小时内解决,如果解决不了,会为您退款。
8、侵权反馈邮箱:2256936710@qq.com

聚码网 源码资源 Telegram AI全自动翻译客服机器人源码/带视频搭建教程 http://www.appstore168.com/4741.html

常见问题

相关文章

发表评论
暂无评论
官方客服团队

为您解决烦忧 - 24小时在线 专业服务